当前位置: 首页 > 教学科研 > 正文
教学科研

    教学科研

    喜讯:beat365副院长谢东俊副教授获得2023年度福建省高校中青年马克思主义理论学术骨干培育计划立项

    时间:2023-12-06  作者:  点击:

      

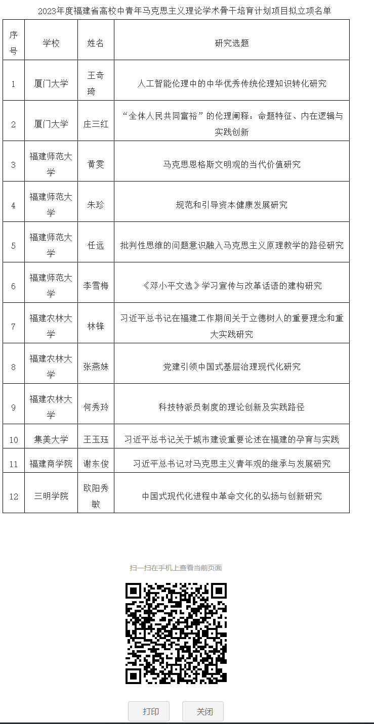
      喜讯: 根据《中共福建省委宣传部、中共福建省委教育工委、福建省社会科学界联合会关于实施2023年度福建省高校中青年马克思主义理论学术骨干培育计划项目申报工作的通知》(闽委教思〔2023〕19号)要求,经有关高校推荐、专家评审,拟立项厦门大学王奇琦的“人工智能伦理中的中华优秀传统伦理知识转化研究”等12项高校中青年马克思主义理论学术骨干培育计划项目,beat365谢东俊老师习近平总书记对马克思主义青年观的继承与发展研究获得立项。


      


    Copyright © beat·365(中国区)唯一官方网站 All Rights By Reserved 2011
    地 址:福州市鼓楼区黄铺19号   邮 编:350012   闽ICP备12020660号-3
    技术支持:信息技术中心