当前位置: 首页 > 教学科研 > 正文
教学科研

    教学科研

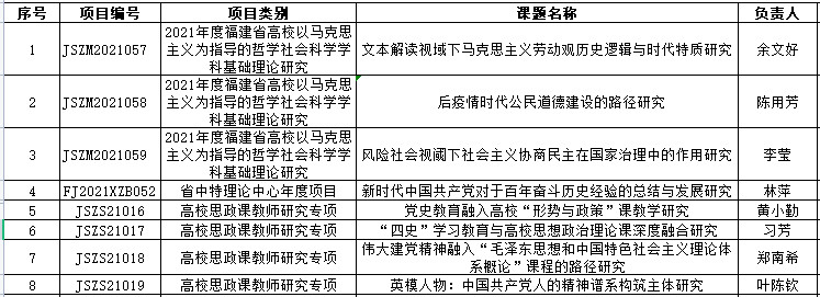
    2021年科研项目立项一览表

    时间:2021-12-30  作者:  点击:

    Copyright © beat·365(中国区)唯一官方网站 All Rights By Reserved 2011
    地 址:福州市鼓楼区黄铺19号   邮 编:350012   闽ICP备12020660号-3
    技术支持:信息技术中心